Product Summary
The XC4020E-4HQ208I is a high-performance, high-capacity Field Programmable Gate Array. It provides the benefits of custom CMOS VLSI, while avoiding the initial cost, long development cycle, and inherent risk of a conventional masked gate array.
Parametrics
XC4020E-4HQ208I absolute maximum ratings: (1)Package: 208HSPQFP EP; (2)Family Name: XC4000E; (3)Device Logic Gates: 20000; (4)Device Logic Units: 1862; (5)Device System Gates: 40000; (6)Number of Registers: 2016; (7)Typical Operating Supply Voltage: 5V; (8)Maximum Number of User I/Os: 160; (9)RAM Bits: 25088; (10)Re-programmability Support: Yes; (11)Operating Temperature: -40℃ to 100℃; (12)Speed Grade: 4.
Features
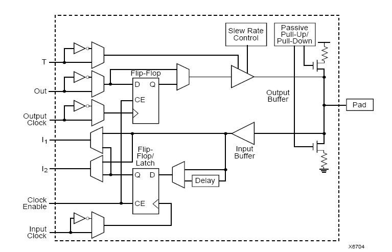
XC4020E-4HQ208I features: (1)Select-RAM memory: on-chip ultra-fast RAM with synchronous write option, dual-port RAM option; (2)Fully PCI compliant; (3)Abundant flip-flops; (4)Flexible function generators; (5)Dedicated high-speed carry logic; (6)Wide edge decoders on each edge; (7)Hierarchy of interconnect lines; (8)Internal 3-state bus capability; (9)Eight global low-skew clock or signal distribution networks; (10)System Performance beyond 80MHz; (11)Flexible Array Architecture; (12)Low Power Segmented Routing Architecture; (13)IEEE 1149.1-compatible boundary scan logic support; (14)Individually programmable output slew rate; (15)Programmable input pull-up or pull-down resistors; (16)12mA sink current per XC4000E output; (17)Configured by Loading Binary File: Unlimited re-programmability; (18)Program verification; (19)Internal node observability; (20)Backward Compatible with XC4000 Devices; (21)Development System runs on most common computer platforms.
Diagrams

| Image | Part No | Mfg | Description | ![]() |
Pricing (USD) |
Quantity | ||||||
|---|---|---|---|---|---|---|---|---|---|---|---|---|
![]() |
![]() XC4020E-4HQ208I |
![]() |
![]() IC FPGA I-TEMP 5V 4SPD 208-HQFP |
![]() Data Sheet |
![]()
|
|
||||||
| Image | Part No | Mfg | Description | ![]() |
Pricing (USD) |
Quantity | ||||||
![]() |
![]() XC4000 |
![]() Other |
![]() |
![]() Data Sheet |
![]() Negotiable |
|
||||||
![]() |
![]() XC4000A |
![]() Other |
![]() |
![]() Data Sheet |
![]() Negotiable |
|
||||||
![]() |
![]() XC4000E |
![]() Other |
![]() |
![]() Data Sheet |
![]() Negotiable |
|
||||||
![]() |
![]() XC4000H |
![]() Other |
![]() |
![]() Data Sheet |
![]() Negotiable |
|
||||||
![]() |
![]() XC4000X |
![]() Other |
![]() |
![]() Data Sheet |
![]() Negotiable |
|
||||||
![]() |
![]() XC4000XL |
![]() Other |
![]() |
![]() Data Sheet |
![]() Negotiable |
|
||||||
(Hong Kong)









